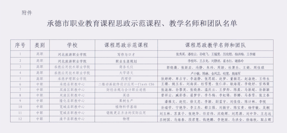
近日,承德市教育局公布了2021年全市职业教育课程思政示范课程、教学名师和团队。我院郭晓薇团队的《商务礼仪》课程入选示范课程,团队入选课程思政教学名师和团队,团队成员为张新启、冯静、 朱玮、周颖、杜箫乐、王娟、周佳琪。

此次活动由承德市教育局主办,经过学校申报推荐、专家评审等层层把关,最终入选。此次入选体现了我系积极为党育人、为国育才,今后我系将持续推进课程思政建设,充分发挥专业课程育人的主渠道作用,全面落实立德树人根本任务,助力承德市职业教育高质量发展。
文字|张葳
排版|李晨阳
审核|王子月