Beat365中文官方网站
欢迎来到职业培训中心!
返回主站
Toggle navigation
首页
部门简介
招考信息
社会考试
继续教育
职业技能培训
大学生创新创业
对外交流
企业交流合作
工作动态
首页
部门简介
招考信息
社会考试
继续教育
职业技能培训
大学生创新创业
对外交流
企业交流合作
工作动态
工作动态
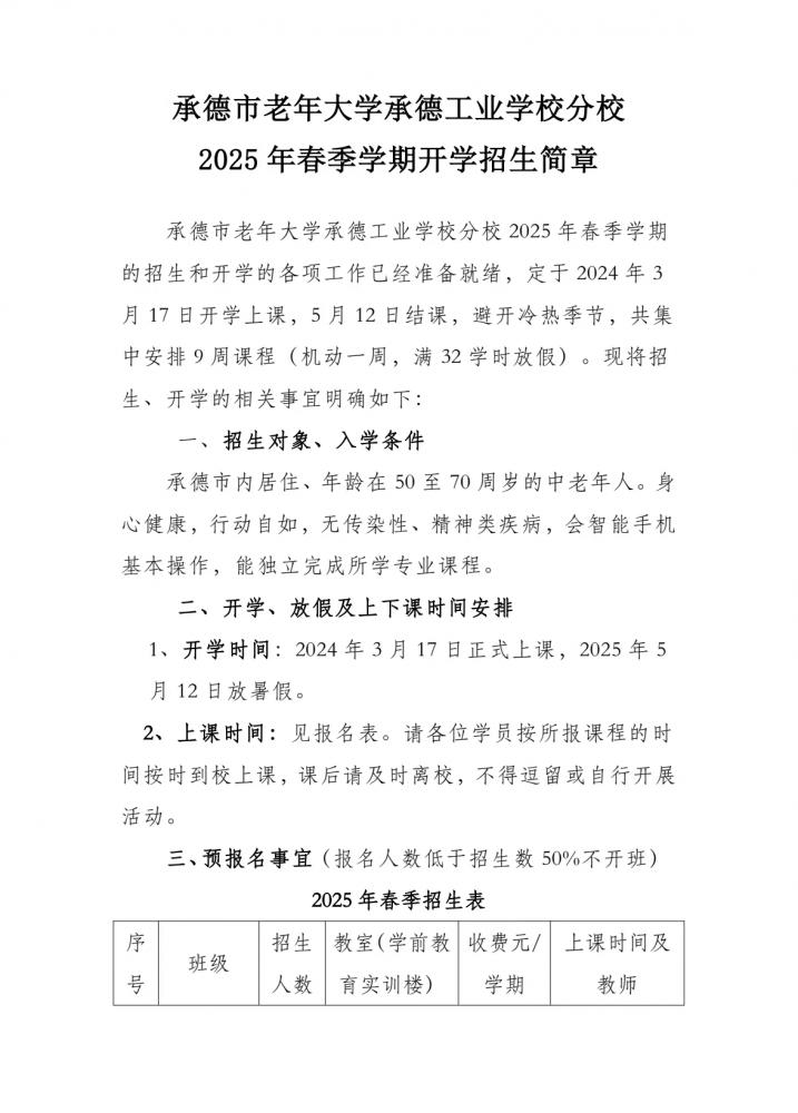
承德市老年大学承德工业学校分校2025春季学期招生简章
勤耕不辍育匠人,技能培训获认可
2024年河北省职工职业技能大赛选拔赛开幕式在我院举行
Beat365作为中华全国总工会试点单位受邀参加视频工作会议
2023年天津市中等职业学校德育工作骨干培训在我院举行
2023年度特种工电工、架子工考评员考核
承德苏垦银河连杆有限公司磨工考试部署会议
39期建筑施工特种作业人员培训
全市农行2023年党建和经营工作会议在Beat365召开
学院承办的2022年河北省寒地苹果高质量生产技术高级研修班
银龄学苑展新姿,多彩课程谱华章
为丰富老年学员的精神文化生活,提升他们的生活品质与技能,承德市老年大学承德工业学校分校在上半学期精心开设了合唱班、AI智趣生活班、书
2025-06-04
承德市老年大学承德工业学校分校2024年秋季班圆满结课
近日,承德市老年大学承德工业学校分校2024年秋季班顺利结课。本期课程开设瑜伽班、书法班、合唱班、老年AI智趣生活班四大特色班级,吸引了
2025-03-25
省总工会审核2023年阳光暖心家政工程项目落实情况
2024年3月26日,省总工会领导来我院审核2023年阳光暖心家政工程项目落实情况。我院刘俐宏书记、职业培训中心张丽丽副主任、商贸管理系王栋乐
2024-04-01
继续教育
查看更多
13
2026-01
关于燕山大学2021级高起本毕业生领取毕业证...
各位燕山大学2021级高起本毕业生:毕业证书发放工作即将启动,现将相关事项通知如下...
06
2026-01
燕山大学继续教育学院承德函授站2026级新生...
2026级新同学:祝贺你被燕山大学继续教育学院录取!为确保报到工作顺利进行,请你...
23
2025-06
燕山大学继续教育学院2025届本科生毕业典礼...
2025年6月21日,燕山大学继续教育学院隆重召开高等学历继续教育2025届本科生毕业典...
11
2025-06
燕山大学高等学历继续教育学士学位授予 实...
燕山大学高等学历继续教育学士学位授予实施细则第一条为贯彻执行《中华人民共和国...
职业技能培训
我院北校区顺利举办第47期建筑施工特种作业...
6月18日,我院北校区圆满完成第47期建筑施工特种作业人员(电工、架子工)实操考试...
2025-06-20
我院北校区顺利举办第47期建筑施工特种作业...
6月18日,我院北校区圆满完成第47期建筑施工特种作业人员(电工、架子工)实操考试...
2025-06-20
建筑特种工架子工电工实操考试
2025年3月19日,Beat365北校区迎来了一场重要的实操考试——建筑特种工架子工电工实...
2025-03-20
大学生创新创业
承德市举办首届“承德山水杯”直播电商大赛
为引导广大青年积极参与乡村振兴,提升互联网创业能力,带动乡村互联网新业态发...
2023-06-15
“承就你”2023年承德市创业服务品牌系列活...
暨首届“承德山水杯”直播电商大赛筹备会在我院创新创业基地顺利召开6月5日,由承...
2023-06-08
Beat365中文官方网站 创新创业基地简介
创新创业基地位于九号楼三楼, 2020年建设,总投资110万元,孵化面积1500平方米,...
2023-05-03
友情链接:
联系电话:
主任:李思扬0314-2512700 副主任:张丽丽0314-2512771 副主任:王飞0314-2512785 办公室:金鸽0314-2512772
本校网站:
智慧校园
企业邮箱